乐发ll

通达公司组织加入甘肃省能力验证审核获“双知足”
宣布时间:2020-10-19 16:55:38

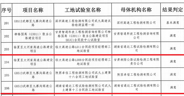
克日,通达公司组织向导武九13标、临大11标两项目工地试验室加入甘肃省外加剂比对试验,在285家参赛单位中脱颖而出,划分取得本次能力验证外加剂“氯离子含量”和“PH值”双知足的好效果。这是今年通达公司继加入浙江省外加剂比对试验取得双知足的好效果后再次获得“双知足”。

双知足效果名单_副本.jpg

本次能力验证审核为公司2020年度甘肃省公路水运试验检测信用评价打下优异基础,为集团驻足甘肃省公路水运工程市场赢得了优异口碑。(通达公司 谢春花)

通达公司组织加入甘肃省能力验证审核获“双知足”

克日,通达公司组织向导武九13标、临大11标两项目工地试验室加入甘肃省外加剂比对试验,在285家参赛单位中脱颖而出,划分取得本次能力验证外加剂“氯离子含量”和“PH值”双知足的好效果。这是今年通达公司继加入浙江省外加剂比对试验取得双知足的好效果后再次获得“双知足”。

双知足效果名单_副本.jpg

本次能力验证审核为公司2020年度甘肃省公路水运试验检测信用评价打下优异基础,为集团驻足甘肃省公路水运工程市场赢得了优异口碑。(通达公司 谢春花)

上一篇: 芙蓉大道快改项目荣获2020年上半年“长沙市修建施工绿色工地”
下一篇:洞株路改扩建项目获业主来函夸奖 返回列表
网站地图